No.29
2025/03/12
2025年度ものづくり補助金について!2024年度との変更点もチェック

こんにちは!名古屋、愛知、岐阜にて経営コンサルティング、補助金コンサルティング、組織コンサルティングを行う株式会社マツリブの中村です!
2025年のものづくり補助金が開始されましたね。中小企業庁のホームページで詳細が掲載されていますが、2月14日の公募開始から電子申請の受付開始が4月11日なので申請書・資料の作成に大忙しの所もあるのではないでしょうか?
2025年度のものづくり補助金は、2024年度と変更点がいくつかあるので、解説していきます!
基本知識!ものづくり補助金とは?
ものづくり補助金は、中小企業や小規模事業者が生産性向上のために革新的サービス開発・試作品開発・生産プロセスの改善を行うための設備投資を支援するための補助金です。
「ものづくりと名前がつくぐらいだから製造業向けの補助金なのかな・・・?」
と思うかもしれませんが、必ずしも製造業でないと申請できないわけではございません。
製造業者でなくても生産性向上のため革新的サービス開発・試作品開発・生産プロセスの改善を伴えば申請ができます。
例えば、「令和5年度ものづくり補助金成果事例集」で白髪染め専門店を展開しているPeace株式会社さんが掲載されていました。内容は業界全体で人手不足の中で子育て等により美容師の仕事から離れている人を働き手として注目し、ブランクがあってもできる白髪染めの専門店を開業し、事業に必要な自動洗髪機を補助金で導入しています。
Peace株式会社さん以外にも、ものづくり補助金採択事例が載っており、ものづくり補助金を申請するにあたってとても参考になります。

具体的には下記URLの8ページを見てください。
(引用:令和5年度ものづくり補助金成果事例集)
https://portal.monodukuri-hojo.jp/pdf/goodpractice2023.pdf
このように製造業以外でも申請することができる補助金です。
2024年度との違いについて
2025年のものづくり補助金は2024年とどのような変化あるのか比較してみましょう。
枠組みについて
2024年と2025年で枠組みに変化がありました。
| 公募年度 | 枠組み |
|---|---|
| 2024年(第18次) | 省力化枠 |
| 製品・サービス高付加価値化枠 | |
| グローバル枠 | |
| 2025年(第19次) | 製品・サービス高付加価値化枠 |
| グローバル枠 |
2025年のものづくり補助金は省力化枠がなくなっています。
一方、省力化投資補助金に一般型が新しく新設されました。
この補助金がものづくり補助金 省力化枠と非常に似ています。
2024年省力化枠と省力化投資補助金一般型を比較してみましょう。
省力化枠と省力化投資補助金 一般枠の比較
2024年ものづくり補助金 省力化枠の目的
公募要領には下記の記載がされています。
人手不足の解消に向けて、デジタル技術等を活用した専用設備(オーダーメイド設備)の導入等により、革新的な生産プロセス・サービス提供方法の効率化・高度化を図る取り組みに必要な設備・システム投資等を支援します。
(引用:ものづくり補助金第18次公募要領)
省力化投資補助金 一般枠の目的
公式HPには下記の記載がされています。
中小企業等の売上拡大や生産性向上を後押しするため、人手不足に悩む中小企業等が、IoT・ロボット等の人手不足解消に効果があるデジタル技術等を活用した設備を導入するための事業費等の経費の一部を補助することにより、省力化投資を促進します。これにより、中小企業等の付加価値額や生産性向上を図り、賃上げにつなげることを目的とします。
(引用:中小企業省力化投資補助金HP中小企業省力化投資補助金(一般型)
https://shoryokuka.smrj.go.jp/ippan
どちらも人手不足の解消のためデジタル技術等を活用した設備投資を支援する補助金となっており、非常に似ています。
2024年ものづくり補助金省力化枠の補助上限額、補助率
次は補助上限額、補助率の比較を見てみましょう。
公募要領には下記の記載がされています。

(引用:ものづくり補助金第18次公募要領)
https://portal.monodukuri-hojo.jp/common/bunsho/ippan/18th/公募要領_18次締切_20240408.pdf
省力化投資補助金 一般枠の補助上限額、補助率
中小企業省力化投資補助金総合ご案内チラシには下記の記載がされています。

(引用:中小企業省力化投資補助金HP 広告ツールご案内)
https://shoryokuka.smrj.go.jp/assets/pdf/shoryokuka_leaflet_general.pdf
補助上限額、補助率はどちらも同じとなっています。
ここまで似ているという事は、省力化投資補助金は省力化枠の代替補助金といっていいでしょう。
2024年と2025年の製品・サービス高付加価値化枠の比較
2024年ものづくり補助金製品・サービス高付加価値枠の目的
2024年のものづくり補助金製品・サービス高付加価値枠は通常類型と成長分野進出類型が選べました。公募要領には下記の記載がされています。
通常類型:革新的な製品・サービス開発の取組みに必要な設備・システム投資等を支援します。
成長分野進出類型(DX・GX):今後成長が見込まれる分野(DX・GX)に資する革新的な製品・サービス開発の取組みに必要な設備・システム投資等を支援します。
※革新的な製品・サービス開発とは、顧客に新たな価値を提供することを目的に、導入した設備・システムを用いて、自社の技術力等を活かして製品・サービスを開発することをいいます。
単に設備・システムを導入するにとどまり、製品・サービスの開発を伴わないものは該当しません。
また、業種ごとに同業の中小企業(地域性の高いものについては同一地域における同業他社)において既に相当程度普及している製品・サービスの開発は該当しません。
(引用:ものづくり補助金第18次公募要領)
https://portal.monodukuri-hojo.jp/common/bunsho/ippan/18th/公募要領_18次締切_20240408.pdf
2025年ものづくり補助金製品・サービス高付加価値枠の目的
2025年ものづくり補助金の製品・サービス高付加価値枠は類型がありませんでした。
公募要領には下記の記載がされています。
革新的な新製品・新サービス開発の取り組みに必要な設備・システム投資等を支援
※革新的な新製品・新サービス開発とは、顧客等に新たな価値を提供することを目的に、自社の技術力等を活かして新製品・新サービスを開発することをいいます。
本補助事業では、単に機械装置・システム等を導入するにとどまり、新製品・新サービスの開発を伴わないものは補助対象事業に該当しません。 また、業種ごとに同業の中小企業者等(地域性の高いものについては同一地域における同業他社)において既に相当程度普及している新製品・新サービスの開発は該当しません。
比較したところ2025年は成長分野進出類型がなくなってしまいました。目的は2024年の通常類型とほぼ同じことが書いてありました。
次は補助上限額、補助率の比較を見てみましょう。
2024年ものづくり補助金製品・サービス高付加価値枠の補助上限額、補助率
公募要領には下記の記載がされています。

(引用:ものづくり補助金第18次公募要領)
2025年ものづくり補助金製品・サービス高付加価値枠の補助上限額、補助率
公募要領には下記の記載がされています。

(引用:ものづくり補助金第19次公募要領)
2024年ものづくり補助金は通常類型と成長分野進出類型で補助上限額に差がありますが、成長分野進出類型と2025年ものづくり補助金の製品・サービス高付加価値枠の補助上限額は同じとなっています。
補助率に関してはほぼ一緒です。ただし2024年ものづくり補助金は中小企業のうち新型コロナ回復加速化特例の要件を満たしていれば通常類型のみ2/3で申請ができました。2025年ものづくり補助金からは無くなりました。
2024年と2025年のグローバル枠の比較
2024年ものづくり補助金グローバル枠の目的
2024年ものづくり補助金のグローバル枠の公募要領には下記の記載がされています。
海外事業を実施し、国内の生産性を高める取組みに必要な設備・システム投資等を支援します。
※海外事業とは、①海外への直接投資に関する事業、②海外市場開拓(輸出)に関する事業、③インバウンド対応に関する事業、④海外企業との共同で行う事業をいいます。
(引用:ものづくり補助金第18次公募要領)
2025年ものづくり補助金グローバル枠の目的
2025年ものづくり補助金のグローバル枠の公募要領には下記の記載がされています。
海外事業を実施し、国内の生産性を高める取り組みに必要な設備・システム投資等を支援
※海外事業とは、海外への直接投資に関する事業、海外市場開拓(輸出)に関する事業、インバウンド対応に関する事業、海外企業との共同で行う事業をいいます。
(引用:ものづくり補助金第19次公募要領)
比較したところ、目的が一緒となっています。
次は補助上限額、補助率の比較を見てみましょう。
2024年ものづくり補助金グローバル枠の補助上限額、補助率
公募要領には下記の記載がされています。

(引用:ものづくり補助金第18次公募要領)
2025年ものづくり補助金グローバル枠の補助上限額、補助率
公募要領には下記の記載がされています。

(引用:ものづくり補助金第19次公募要領)
比較したところ、同じとなっています。
収益納付について
2024年ものづくり補助金から2025年ものづくり補助金で変化したのは枠組みだけではありません。2025年から収益納付がなくなりました。
収益納付とは
収益納付をざっくりと説明すると補助金の入金後5年間に補助金で買った設備で一定額以上儲けたら一部返納しなければならない制度です。
具体的にはものづくり補助金は補助金の入金後に5年間の成果を報告する必要があります。その報告で買った設備の自己負担額を超える利益を出した場合に返納する必要があります。
例えば900万円の特殊ネジ製造機を補助率2/3の補助金を利用して購入したとします。この場合の内訳は自己負担額300万円、補助金額600万円になります。5年間で特殊ネジ製造機事業のみで得た累計収益が300万円を超えた場合に収益納付が発生するといった感じです。ポイントは特殊ネジ製造事業のみの収益というところです。
今回のもの補助で収益納付がなくなって私は本当に良かったと感じています。なぜなら収益納付は事業者の商売の足枷になっていると思っていたからです。
例えば上記の例で4年目に累計収益が250万円になったとします。
このままいけば5年目の収益見込みが60万円で累計収益が300万円を超えてしまうとしたらあなたならどうしますか?
私なら「できれば今年は特殊ネジ製造事業少し控えて他事業に力を入れよう」と思います。
いたって自然な思考だと思います。
「せっかく補助金を利用してお得に設備を購入したのに、収益納付によってお得感が薄れてしまった。むしろ煩雑な手続きコストを加味したらほとんど意味ないじゃん。」となってしまったら本末転倒です。
そのためほとんどの事業者ができれば収益納付が発生しないように立ち回ろうと考えると思います。
これが非常にもったいない足枷だと私は思っていました。
言い換えたら収益納付が発生する=好調な事業となるのでどんどんその事業に力を入れて収益をあげていった方が良いです。そのため今回収益納付が廃止になり良かったと感じています。

①製品・サービス高付加価値化枠について
2025年ものづくり補助金の製品・製品・サービス高付加価値化枠は革新的な新製品・新サービス開発の取り組みに必要な設備・システム投資等を支援する枠組みです。注意点として同業他社で既に普及している新製品や新サービスの開発は補助対象外となります。 補助上限額、補助率は下記の通りです。


②グローバル枠
2025年ものづくり補助金のグローバル枠は海外事業を実施して国内の生産性を高める取り組みに必要な設備・システム投資等を支援する枠組みです。海外事業とは、海外への直接投資に関する事業、海外市場開拓(輸出)に関する事業、インバウンド対応に関する事業、海外企業との共同で行う事業をいいます。
補助上限額、補助率は下記の通りです。


(引用:ものづくり補助金第19次公募要領)
中小企業、小規模企業・小規模事業者及び再生事業者
2025年ものづくり補助金の中小企業の定義は下表の通りになっております。

(引用:ものづくり補助金第19次公募要領)
https://portal.monodukuri-hojo.jp/common/bunsho/ippan/19th/%E5%85%AC%E5%8B%9F%E8%A6%81%E9%A0%98_19%E6%AC%A1%E7%B7%A0%E5%88%87_20250217-2.pdf

(引用:ものづくり補助金第19次公募要領)
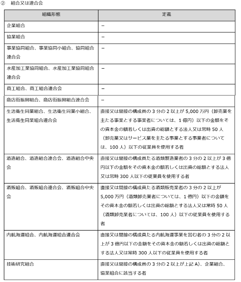
2025年ものづくり補助金の小規模企業者・小規模事業者の定義は下表の通りになっております。

(引用:ものづくり補助金第19次公募要領)
※小規模企業者・小規模事業者は補助率が2/3ですが、補助金交付候補者としての採択後、交付決定までの間に小規模企業者・小規模事業者の定義からはずれた場合は、補助率1/2となります。
また、交付決定後、補助事業実施期間終了日までの間に小規模企業者・小規模事業者の定義からはずれた場合も同様です。
2025年度ものづくり補助金のスケジュールは?
2025年ものづくり補助金は2025年4月25日に申請の締切になります。
間に合うように事前に準備をしておきましょう。

(引用:ものづくり補助金第19次公募要領)
中小企業省力化投資補助金 一般枠のスケジュールは3月上旬に申請様式を公開し、3月中旬申請受付開始、3月下旬申請締切予定です。詳細は後日公式HPで発表されます。
(引用:中小企業庁HP)
https://www.chusho.meti.go.jp/keiei/sapoin/2025/250130shoryokuka_kobo.html
最近の投稿

中小企業がDXに踏み出せない5つの理由と解決策|失敗しないDXの始め方

事業承継という大きな波

事業承継とは?

【2025年6月最新】中小企業が使える補助金まとめ 活用のポイントと注意点も解説
マーケティングとは?第2弾

マーケティングとは?

2025年小規模事業者持続化補助金!申請要件を確認。採択を狙おう!

トランプ関税とは?関税によって経済はどうなるのか?

2025年度ものづくり補助金について!2024年度との変更点もチェック

2025年注目!中小企業新事業進出補助金とは

補助金採択率が減少した原因と採択するためのポイント!
DXに関する取り組み



